Hello,大家好,今天給大家帶來9個3Dmax建模小技巧,我是Thepoly。
1、快速轉換多邊形

當操作過一次轉換為多邊形,後續的多邊形可以通過右鍵後快速左鍵轉換。
2、塌陷到功能

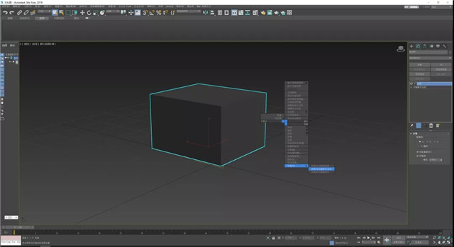
當模型處於關聯(實例)複製狀態下,如果對模型加上了編輯器,轉換多邊形會丟失關聯(實例)。如下圖:

但是如果是在編輯器上右鍵使用“塌陷到”,則可以保留關聯(實例),如下圖:


3、編輯器的複製粘貼
如果模型上存在編輯器,又想操作重置變換後轉多邊型還保留之前的編輯器,可以使用編輯器剪切粘貼功能,如下圖:





如果是其他物體也想擁有這個模型的編輯器,可以複製粘貼功能。如下圖:

4、測量工具
工具下的測量功能,可以查看模型的長度,麵積等數值,而且可以創建中心點作為輔助。

5、繩子製作
max中繩子的創建很簡單,可以使用二維線裏的螺旋線功能,如下圖:

設置半徑,高度,圈數等參數,這裏需要注意半徑1和半徑2保持一致,是控製繩子的粗細。如下圖:

然後就是將其渲染成模型,並且控製厚度數值,如下圖:

最後選擇繩子模型,旋轉複製一個。2個模型並一起就完成了繩子的製作。如下圖:

如果需要繩子有造型,可以通過二維線畫出繩子的造型,再使用編輯器路徑變形,變成二維線的造型。如下圖:

提醒一下,為了更好的和路徑造型一樣,繩子的長度和二維線應保持一致,這樣上麵的測量工具就顯得格外有用了。
當然在遊戲建模時,多數繩子都直接用圓柱體表現,上麵的細節用法線即可。所以遊戲人一般人手有一個類似下麵的法線。

製作繩子時,將低模UV對上法線即可。
6、視口剪切
在製作模型時,如果出現模型穿過去的情況,通常都是模型太小了。可以通過視口左上角透視-視口剪切解決,如下圖:


7、流連接
很多小夥伴在剛接觸建模時,對於弧度的東西把控不好。試圖使用很多線將模型的弧度表現出來。如下圖:

其實這種方式是錯誤的,我們應該使用,用最少的線段將弧度的趨勢表現出來。如下圖:

再使用石墨工具裏麵的流連接,這種連接會根據我們弧度的趨勢,自動將弧度變得更加圓滑。如下圖:


異常好用!
8、快速切線
如果模型不是循環布線的方式,在加一圈線比較費勁,這裏可以使用切片平麵和快速切片功能,這兩種加線圖的就是一種強悍。

操作比較簡單,嚐試一下就會。
9、模型檢查
建模時有些低級錯誤不要犯,比如模型出現多邊麵,UV重疊等!這裏教大家檢查的方法。

可以通過石墨工具裏麵的選擇,按數值選擇查找多邊麵。

在UV麵級別下使用UV編輯器中的選擇-選擇重疊多邊形功能。可以查找重疊的UV或者沒有展開的UV。
大家在做模型時要多多檢查喲。
好了,今天的分享就到這裏了!
- End -
來源:Thepoly
熱門課程
專業講師指導 快速擺脫技能困惑專業問題谘詢
你擔心的問題,火星幫你解答《黑神話:悟空》作為一款現象級中國遊戲,其成功離不開多種先進計算機技術的支持。本文將深入解析該遊戲背後的關鍵技術,包括虛幻引擎......
在遊戲開發領域,Unity和Unreal Engine(虛幻引擎)都是備受推崇的遊戲引擎,但它們各自擁有不同的特點和優勢。
春節之後大量搶人!這6個行業是轉行首選,進去1年頂3年!火星畢業就能進
春節後求職,哪些行業進去能立馬漲薪?打破信息差很關鍵!
還沒畢業,就去幫電視台拍活動,作品被主任說“非常好”!猜猜是哪個專業呀?
回想過去,電子遊戲裏的草其實並不是真正的草。開發者們隻是簡單地把草的紋理直接貼在遊戲關卡的地板上
在火星的就業指導老師那裏,經常收到同學們這樣、那樣的提問。其中有一些共性問題,就業老師會根據自己豐富的經驗,為同學們給出合適的回答。